¶¶È¦¹ÙÍø

Ê׸ö¶¯Á¦µç³Ø½ÓÄɹú±ê½ñÄêÄêµ×ʵÑé
2017-09-18

¼ÇÕß´ÓÖйú¹ú¼Ò±ê×¼»¯¹ÜÀíίԱ»áÏàʶµ½£¬¡¶³µÓö¯Á¦µç³Ø½ÓÄÉʹÓòð½â¹æ·¶¡·(ÒÔϼò³Æ¡¶²ð½â¹æ·¶¡·)½«´Ó½ñÄê12ÔÂ1ÈÕÆðÕýʽʵÑ飬ÕâÊÇÓɹ¤ÐŲ¿Ìá³öµÄº£ÄÚÊ׸ö¹ØÓÚ¶¯Á¦µç³Ø½ÓÄÉʹÓõĹú¼Ò±ê×¼£¬Ã÷È·Ö¸³ö½ÓÄɲð½âÆóÒµÓ¦¾ßÓÐÏà¹Ø×ÊÖÊ£¬½øÒ»²½°ü¹ÜÁ˶¯Á¦µç³ØÇå¾²¡¢»·±£¡¢¸ßЧµÄ½ÓÄÉʹÓá£Ã÷Äê2ÔÂ1ÈÕÆð£¬¡¶³µÓö¯Á¦µç³Ø½ÓÄÉʹÓÃÓàÄܼì²â¡·µÈ3ÏÁ¦µç³ØÐ¹ú±êÒ²½«ÕýʽʵÑé¡£

Ëæ×ŽÏΪÍêÉÆµÄ¹ú±êϵͳ¹¹½¨£¬¶¯Á¦µç³Ø½ÓÄɺÍÌÝ´ÎʹÓõÄÎÞÐò״̬ÓÐÍû¸Ä±ä¡£¡¶²ð½â¹æ·¶¡·¶Ô·Ï¾É¶¯Á¦µç³Ø½ÓÄÉʹÓõÄÇå¾²ÐÔ¡¢×÷Òµ³ÌÐò¡¢´æ´¢ºÍ¹ÜÀíµÈ·½Ãæ¾ÙÐÐÁËÑÏ¿áÒªÇó£¬ÔÚÒ»¶¨Ë®Æ½ÉϽâ¾öÐÐÒµÐÔµÄÉú³¤ÄÑÌ⣬¹æ·¶ÁËÎÒ¹ú³µÓö¯Á¦µç³ØµÄ½ÓÄÉʹÓü°²ð½â¡¢×¨ÒµÐÔÊÖÒÕ¼°¶¯Á¦µç³Ø½ÓÄÉϵͳ¡£

º£ÄÚ¶¯Á¦µç³Ø½«ÔÚ2020Äêǰºó½øÈ뱨·Ïá¯Á룬ÀۼƱ¨·ÏÁ¿µÖ´ï12Íò-17Íò¶Ö£¬¶ø2016ÄêÏÖʵ²ð½â½ÓÄÉȱ·¦1Íò¶Ö¡£ÓÉÓÚ¶¯Á¦µç³ØÖÐÕý¼«ÖÊÁÏ¡¢µç½âÖÊ´¦Öóͷ£²»µ±¶ÔÇéÐÎÎÛÈ¾ÖØ´ó;ͬʱ£¬ÎÒ¹ú±ØÐèͨ¹ý½ÓÄÉʹÓÃÀ´»º½â¶ÔîܵÈϡȱ½ðÊôµÄÑÏÖØ¶ÔÍâÒÀÀµ£¬ÒÔÊÇ£¬¶¯Á¦µç³Ø½ÓÄɽ«³ÉΪº£ÄÚÐÂÄÜÔ´Æû³µÉú³¤µÄÒªº¦¡£

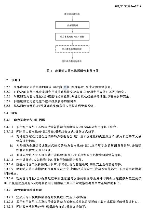
ÒÔÏÂΪ¡¶³µÓö¯Á¦µç³Ø½ÓÄÉʹÓòð½â¹æ·¶¡·È«ÎÄ£º

¶¶È¦(Öйú)Ϊdu¶øÉú

¶¶È¦(Öйú)Ϊdu¶øÉú

¶¶È¦(Öйú)Ϊdu¶øÉú

¶¶È¦(Öйú)Ϊdu¶øÉú

¶¶È¦(Öйú)Ϊdu¶øÉú



ÍÆ¼öÐÂÎÅ
ÍøÕ¾µØÍ¼